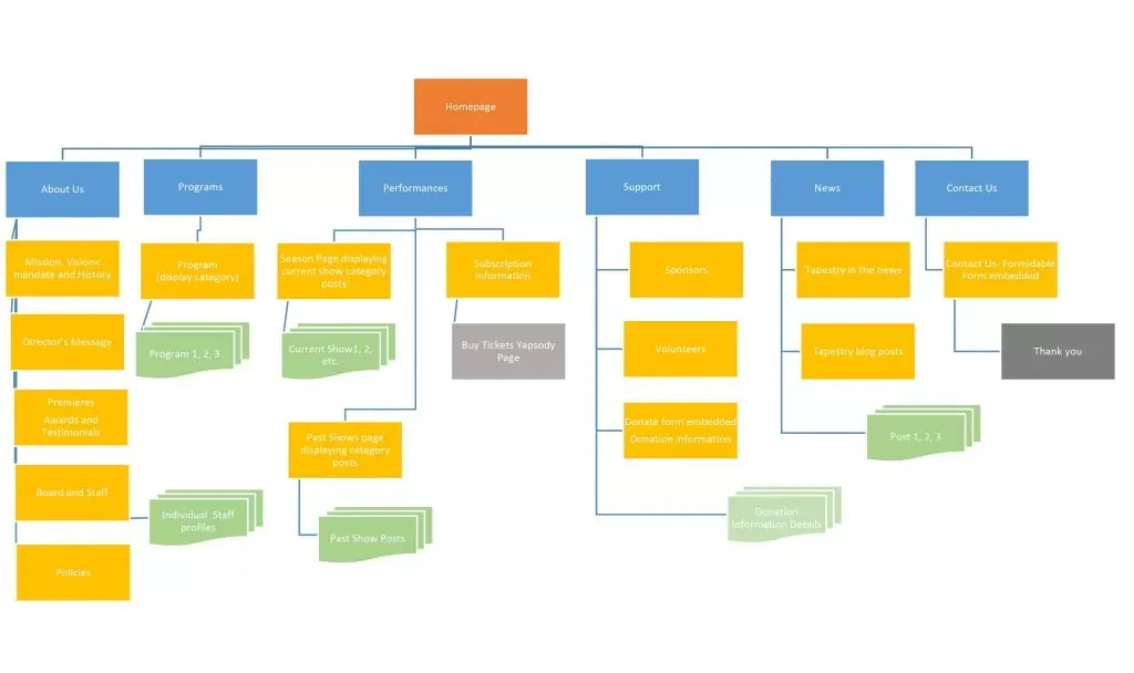
TAPESTRY OPERA 2016 REDESIGN
In 2016 this organization had a non-responsive site based on an out-dated custom theme. Complicating the design was a desire by the organization to maintain its dark theme while also being accessible on all devices and browsers. This site also involved a WooCommerce integration for subscriptions and the creation of highly specialized conditional logic application forms for professional development events and auditions.
A hallmark of the site was a tremendous volume of great video and image content.
